哎呦喂,Claude 又发布了新玩意,一个叫 Design 的功能。
大周末的他就不能让我好好休息一下吗?
简单说一下这玩意是啥。
Claude Design 是 Anthropic 4 月 17 号上线的 research preview,归在 Anthropic Labs 产品线下,底层跑它家当前最强的视觉模型 Opus 4.7。定位是和 Claude 一起做视觉稿——网页原型、PPT、pitch deck、landing page、one-pager 这些都在它的射程里。它能读你的代码仓库和现有设计文件,把你的设计系统套进去输出,所以风格能和你原有项目对得上。
最爽的是最后那个出口:除了导 PDF / PPTX / HTML / 发 Canva,它还能一键打包成 handoff bundle,甩给本地的 Claude Code 让它接着改项目代码。
这东西一出来就把美股的 Figma 砸了个坑——收盘跌了 6.89%。
顺便介绍一下 Figma:一个做在线协作设计工具的公司,和 Adobe、Canva 一个赛道,全球几千万设计师在上面画东西。其实之前已经有 MCP 可以让你用 AI 去操控 Figma,但我本身由于审美太过直男,大脑空空根本没有想法,所以也就从来没有用过这个产品。
为什么我特别需要它
还记得我之前做了一个 Obsidian 推送到微信公众号的插件吗?
至今为止,全网全渠道一共卖出了 0 份。真是让人开心啊(TAT)。
当然,也有可能——真的不是我自夸——这件事和我的直男审美有关。
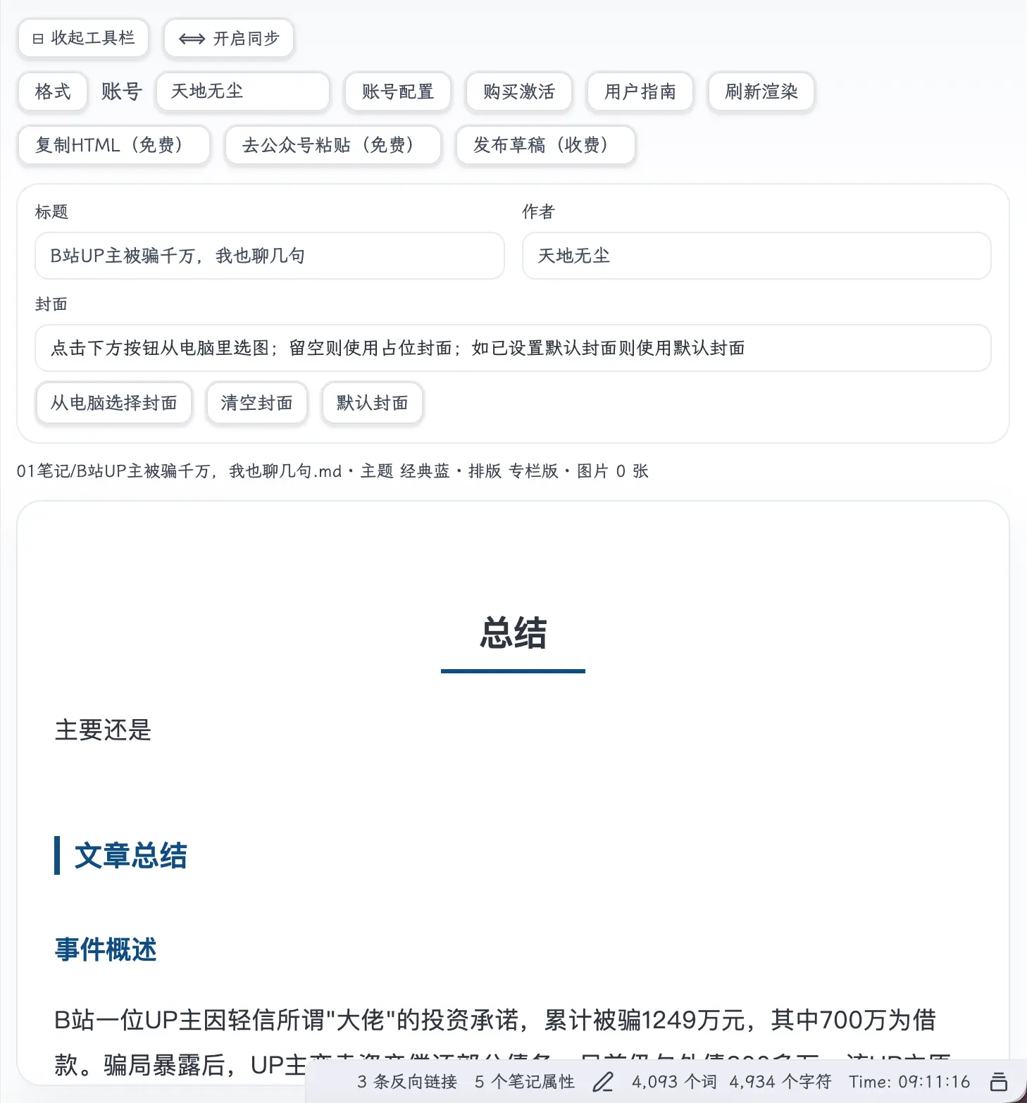
你看我原版的插件 UI 长什么样:

两层工具栏、9 个按钮挤成一排。格式、账号、预设账号名、账号配置、购买激活、用户指南、刷新渲染、复制 HTML、去公众号粘贴、发布草稿……一股脑全堆在最显眼的位置。
功能都在,可是看一眼就累。
下面还有一个"点击下方按钮从电脑里选图;留空则使用占位封面;如已设置默认封面则使用默认封面"的超长提示——一位朋友看完说:「你这是写给谁看的?数据库字段说明吗?」
所以这次看到 Claude Design 出来,我几乎是冲上去的。
今天就看他能不能拯救我了……
使用方法
先打开 Claude 的网页版,在左边点击 Design 进入。顶上有个输入框,叫 “New prototype”,把项目名字填进去就行。

可以选 Wireframe(低保真线框)或者 High fidelity(高保真带品牌资产)。我选了低保真,因为刚开始只是涉及大概的方案,并不需要高保真。实际上你做完以后,他会自动帮你升级的。
接下来是把程序文件夹地址告诉它,再把要改的页面截个图发给它。

它会先问你几个问题:哪些地方要改、哪些地方要保留、主操作是什么、次主操作是什么。我老实交代——我最想突出的是"发布草稿"和"切换账号",其余的都可以折叠。
问完它就在后面开始自己跑了。
它出了 4 个方案
过了没多久,它甩给我一个 wireframes.html 的对比页。
第一眼是对照——把我现在这张 UI 的"罪状"一条一条用红字标出来:

- “两层 bar 挤压预览”
- “9 个按钮”
- “中英文 + 符号说明混乱”
这个功能实在是让我意外,我以为他只是帮我改一改,没想到他真能看到上面的内容,并且会吐槽存在的问题,感觉是有一个真人设计师和你在面对面的沟通,而不是一个冷冰冰的 AI。
然后是 4 个方案:

- 方案 A:单行极简,主按钮「发布草稿」+ 账号胶囊,其余图标 +
⋯菜单 - 方案 B:卡片面包屑 + 抽屉,保留改元信息的入口
- 方案 C:侧边竖条 rail(类 VSCode),顶栏只剩标题
- 方案 D:浮动发布卡蹲在右下角,主操作最显眼
最有意思的是方案 D。它画了个便利贴,上面写了"设计共通规则"和"推荐顺序":

A → 空间最省,学习成本低 D → 视觉最漂亮,主操作最爽 C → 资深用户友好(图标库) B → 稳妥,保留编辑元信息
这就不只是"给你几个方案"了,是"给你几个方案 + 告诉你各自适合谁"。我做插件这么久,从没有一个人这么认真地跟我讲过"你这个按钮应该放在哪"。
可以继续改
选完方向,还能继续沟通。左边是聊天框,右边点 Edit 可以直接选元素改(不过这上面的设置都太过专业,我根本看不懂,所以直接跳过。),点 Draw 可以在预览上画圈、画箭头跟它说"我要把这里挪到那里":

Draw 这个功能我觉得挺神的。我画了一个特别潦草的箭头,从某个按钮指到右下角,它居然真的看懂了——估计跟 Opus 4.7 视觉识别大升级有关(我在上一篇里提过,它把图片识别精度拉到了 3.75 兆像素)。
从工具栏做到排版
改完菜单栏,我又让它给我做几套文章排版版式——毕竟我这插件的本职工作是把 Markdown 排成公众号能发的样子。
它打开了一个新页面,标题是"把 Markdown 排版成一篇值得读完的公众号"。右上角有个 Tweaks 按钮,一点开就能像 Figma 那样调字号、字重、颜色、行距等:


请注意,这是可以真正点击和切换的页面,并不是一个虚假的页面。这种交互方式比你在终端上 Claude Code 做出来好多了。因为 Claude Code 你必须等它做出来以后才知道效果怎么样。回头让它改,而这里就可以做到实时预览。
定稿后点右上角 Export。它给了几个选项:下载 PPT、导出 PDF、导出独立的 HTML,或者——最下面那条——“Handoff to Claude Code”,把整个设计文件甩给本地的 Claude Code 继续写代码。


这就是整个链条最爽的地方。
网页端设计完,它会生成一条命令给你,复制粘贴到终端,本地 Claude Code 接力工作:
> Fetch this design file, read its readme,
and implement the relevant aspects of the design.
Implement: option-b-hifi.html
然后它就开始读设计包、看当前代码、理解要改哪些文件、最后直接把我的插件源码全改了。设计网页里给的是 option-b-hifi.html(我最后选了方案 B 的高保真版本),Claude Code 从设计文件里读颜色、字号、间距,再落到我的 React 代码里。
整个过程我没动一行代码。
成品长这样
反正我自己感觉比我原来的好看多了。虽然可能真正设计师设计出来的更好,但对于一个个人插件来说,已经完全够用了(相比我原来的设计)。

标题 + 元信息折成一行、账号变成胶囊(还带了一个绿色已激活小圆点)、主操作只剩"发布草稿"一个紫色按钮蹲在右边、其余全塞到 ⋯ 菜单里。
原来我那堆"功能"不是缺少设计感,是没人帮我做取舍。
一个按钮加进去很容易,从 UI 上拿掉一个按钮,对开发者来说是违反直觉的——总觉得"万一有人要用呢?"。但设计师会替你做这个决定:“这个放二级菜单,用户第一次点开之后就不会再点了。”
Claude Design 这次,就是替我做了这个决定。
代价
吹了这么久,也得说说代价。
这玩意儿很费
Claude 的订阅方案里,Design 是单独算额度的(不得不说 Claude 的单独额度真是越来越多了)。

我做这一套——4 个方案对比 + 5 种文章主题 + 高保真实现——消耗了我当日的 36%。我是 5x Max 账户,这换算成 Pro 账户就是一天直接炸。
我一个朋友是 Pro 账户,昨晚用 Design 做了一个 30 页的 PPT,当天额度直接见底。
偶尔抽风
做到一半,偶尔会出现一种情况:你发了消息,它回了一个 <empty>。再发,还是 <empty>:

解决办法是刷新页面,然后让它"请继续",一般就接上了。但会损失一点上下文。如果你在做关键的设计迭代,记得隔一会儿截个图备份,别到最后一步断档了重头来过。
设计师要下岗了吗
我由于带娃,所以使用这个功能已经有点晚了。网上和群里已经有一堆人体验过了,一个做电商的大佬对它评价尤其高:

他那句"唉"实在是令人耐人寻味。
以前创业的朋友,很多都选择大公司不会碰的行业缝隙——市场足够小,竞争对手不多,刚好喂饱自己。
但 AI 时代这件事越来越难了。
它的触手实在太长了,每一个地方都可以触碰到。
以前你做一个小众赛道,大公司懒得做,同行不多,你有护城河。现在 Claude 一个通用模型就能顶上来。它做的未必比专业设计师好,但做到了"够用"。而对一个只需要"够用"设计师的小公司来说,那一万块的设计师工资就省下来了。
设计师会不会下岗?——顶尖的那些不会,他们会拿着 Claude Design 把自己的产能翻十倍。中间那层——“能做,但做得也就那样"的 ——会。
而这仅仅是涉及一个行业,AI 以后会取代越来越多的行业。
最后
我这个直男审美的 Obsidian 插件,终于看起来像一个像样的产品了。
但说实话,我坐在电脑前点"发布草稿"的时候,心里不是全然兴奋。我很清楚一件事——如果一个没有接受过任何设计训练的我,能在两个小时内做出一个过得去的 UI,那那些靠"过得去"吃饭的人,这两年会很难。
上一篇《[[0086 Claude Opus 4.7更强了,但也开始不说人话了]]》里,我写了写作者失去一个有文字品味的模型的情绪。今天这篇刚好反过来——设计师要失去的是整个"入门到中等"那段最厚的市场。
每次 AI 往前走一步,总有人在欢呼,也总有人在无声地离场。我这次是欢呼的那个,但我能听见后面"唉"的那一声。
我最近花了大量时间和金钱在 AI 上面,就是担心他哪一天会替代我,但到现在为止还没有找到出路。对本职工作有所帮助,但也没有那么大的本质变化。最关键的是没有靠他赚到钱。
如果你也有个像我这样吃灰的小产品、插件、网站——去试一下 Claude Design 吧。
可能不会让你卖出第一份,但至少会让它看起来更像样。而这,已经是天大的进步了。